首页
关于我们
企业简介
企业文化
发展历程
企业荣誉
视频中心
产品中心
建筑型材
工业型材
智慧城市建设
工程中心
国内案例
国外案例
技术中心
科研成果
科研装备
科研团队
生产设备
最新资讯
企业动态
行业动态
招标信息
企业公告
加盟招商
联系我们
联系方式
人才招聘
在线下单
EN
首页
关于我们
企业简介
企业文化
发展历程
企业荣誉
视频中心
产品中心
建筑型材
工业型材
智慧城市建设
工程中心
国内案例
国外案例
技术中心
科研成果
科研装备
科研团队
生产设备
最新资讯
企业动态
行业动态
招标信息
企业公告
加盟招商
联系我们
联系方式
人才招聘
English
✕
最新资讯
企业动态
行业动态
招标信息
企业公告
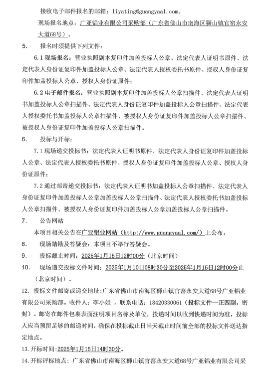
淬火设备采购项目邀请招标公告
字体大小:
小
中
大
更新日期:2025-01-10 |
返回
上一篇:
关于【棒炉设备采购】邀标项目部分设备采购暂停的公告
下一篇:
牵引机设备采购项目邀请招标公告